Loading...
Toggle navigation
Home
About Journal
Journal Profile
Subscription
Editorial Board
Instruction
Journal
Just Accepted
Current Issue
Archive
Most Read
Most Download
Most Cited
Publication Ethics
OA policy
Contact Us
中文
Author Center
Peer Review
Editor Work
Office Work
Table of Content
26 February 2026, Volume 38 Issue 2
Previous Issue
Mechanism of Smilacis Glabrae Rhizoma in treating hyperuricemia due to dampness-heat through the AMPK/PGC-1
α
/PPAR
γ
/ABCG2 pathway
OU Li-na, MENG Ling-fei, REN Yu-xia, LI Ya-nan, YANG Yang, BAI Bing-tao, LI Han-xiang, DU Jing-xia
2026, 38(2): 229-239.
doi:
10.16333/j.1001-6880.2026.2.001
Abstract
(
169
)
PDF
(2870KB) (
14
)
Salvianolic acid B improves cisplatin-induced acute kidney injury in mice by inhibiting the MMP-9-mediated ferroptosis pathway
YU Chen-yi, WANG Nan, REN Yi-xuan, LU Chan-chan
2026, 38(2): 240-250.
doi:
10.16333/j.1001-6880.2026.2.002
Abstract
(
84
)
PDF
(4797KB) (
5
)
Mechanism of Huanglian Jiedu Decoction regulating JNK/FOXO1 signaling pathway against vascular dementia
ZHANG Yun-hui, YANG Meng-lin, LI Yong-hua, WU Da-hua, LIU Xia, YANG Kun, CHENG Yan
2026, 38(2): 251-261.
doi:
10.16333/j.1001-6880.2026.2.003
Abstract
(
78
)
PDF
(2438KB) (
5
)
Effects of salidroside on chemotherapy resistance in ovarian cancer cells by regulating FOXO3-FOXM1 signaling axis
JIANG Bo-ling, FENG Chun, ZHENG Rong
2026, 38(2): 262-272.
doi:
10.16333/j.1001-6880.2026.2.004
Abstract
(
63
)
PDF
(2781KB) (
4
)
Regulatory effect of Ligusticum chuanxiong-Gastrodia elata herb pair on vascular dementia and hypertension based on the "homotherapy for heteropathy" theory
LIU Lin, QI Xin, YANG Yang, WANG Kai, QU Zhong-yuan, WANG Dong-xue
2026, 38(2): 273-282.
doi:
10.16333/j.1001-6880.2026.2.005
Abstract
(
71
)
PDF
(2198KB) (
4
)
Comparison of the changes in chemical components before and after the combination of Cinnamomi Ramulus and Glycyrrhizae Radix et Rhizoma Praeparata cum Melle by UPLC-Q-TOF-MS/MS
LUAN Fei, WANGN He, LEI Zi-wen, WANG Wei-xiang, WANG Zhi-chao, ZHANG Xiao-fei, ZOU Jun-bo, SHI Ya-jun
2026, 38(2): 283-293.
doi:
10.16333/j.1001-6880.2026.2.006
Abstract
(
80
)
PDF
(2662KB) (
4
)
Optimization of the extraction process,analysis of the constituents and antibacterial activity of the essential oils of
Juniperus chinensis
Roxb. ′Kaizuka Procumbens′
LI Bing-hui, MENG Fan-miao, WANG Yu-xuan, LI Xiu-jin, ZHENG Yu-guang, FANG Hui-yong
2026, 38(2): 294-305.
doi:
10.16333/j.1001-6880.2026.2.007
Abstract
(
81
)
PDF
(2820KB) (
5
)
Chemical constituents from
Pholidota cantonensis
and their anti-proliferation activity against bladder cancer 5637 cells
ZHANG Xing-yu, LIU Zhan-jun, ZHOU Xiao-hong, LI Tao-tao, HU Zhi-yuan, YU Song-lin, LIU Shi-quan
2026, 38(2): 306-315.
doi:
10.16333/j.1001-6880.2026.2.008
Abstract
(
81
)
PDF
(2022KB) (
3
)
Relationship between the microbial community and the quality of Scrophularia Radix by different processing methods
YANG Dan, DENG Cai-fu, GUO Yu, XU Guang, YANG Yong-dong, TAN Qiu-sheng, LUO Min
2026, 38(2): 316-325.
doi:
10.16333/j.1001-6880.2026.2.009
Abstract
(
65
)
PDF
(1805KB) (
3
)
Mechanism of isorhamnetin in regulating nasopharyngeal carcinoma cells by inhibiting clusterin
LI Qiu-ju, LI Ru-ting, DU Yu-shan, MA Li-juan
2026, 38(2): 326-338.
doi:
10.16333/j.1001-6880.2026.2.010
Abstract
(
55
)
PDF
(4190KB) (
3
)
Protective effect and mechanism of Astragali Radix on radiation-induced brain injury in mice through regulating the KEAP1-NRF2 signaling pathway
YAO Juan, ZHENG Zhi-bo, PENG Ting, SHAO Chang-xin, NING Yan-mei, LIU Xue-feng, JIN Xiao-jie
2026, 38(2): 339-347.
doi:
10.16333/j.1001-6880.2026.2.011
Abstract
(
68
)
PDF
(2706KB) (
6
)
Protective effect of a novel glycyrrhetinic acid derivative against acute brain injury in rats
LUO Jia, DING Hong-zhi, YI Jun-wen, LIAO Xiao-yu, CHEN Yong, WEI Li-li
2026, 38(2): 348-358.
doi:
10.16333/j.1001-6880.2026.2.012
Abstract
(
51
)
PDF
(3460KB) (
3
)
Effect and mechanism of earthworm extract on pressure overload-induced cardiac fibrosis in rats
WANG Ying-chao, LI Jun-shuai, FENG Yu-jie, MAO Ya-nan, WANG Xin-ru, SUN Zhi-peng, ZHANG Lan-e
2026, 38(2): 359-367.
doi:
10.16333/j.1001-6880.2026.2.013
Abstract
(
46
)
PDF
(1876KB) (
1
)
Quantitative value transfer of key substances at different stages of the preparation process of Prunellae Spica ointment
DU Zhong-hua, XU Lei, HU Zhi-mei, ZHANG Ming, XIA Heng-jian, WANG Sheng-jun, YE Li-chun, SHI Zhao-hua
2026, 38(2): 368-383.
doi:
10.16333/j.1001-6880.2026.2.014
Abstract
(
63
)
PDF
(3156KB) (
3
)
In vitr
o
antioxidant activity of hydrolysates of fly maggots
GAN Ping-gui, DENG Ye-cheng, DENG Zhi-yong, LUO Hai-yu
2026, 38(2): 384-392.
doi:
10.16333/j.1001-6880.2026.2.015
Abstract
(
70
)
PDF
(1953KB) (
9
)
Mechanism of Andrographis Herba in the treatment of inflammatory bowel disease based on network pharmacology and experimental verification
ZHANG Wan-ting, LU yun, ZHANG Ran, YANG Wei, LI Chun-yuan, TANG You-zhi, JIANG Hong-xia, REN Rui-wen
2026, 38(2): 393-402.
doi:
10.16333/j.1001-6880.2026.2.016
Abstract
(
84
)
PDF
(2499KB) (
10
)
Mechanism of
Ligusticum chuanxiong
in glioblastoma based on network pharmacology and
in vitro
experiment
ZHANG Ting, LI Na, ZHU Ting, SONG Xiao-feng, WANG Cong-cong
2026, 38(2): 403-411.
doi:
10.16333/j.1001-6880.2026.2.017
Abstract
(
69
)
PDF
(2203KB) (
5
)
Potential mechanism of Linggui Zhugan Decoction in improving myocardial fibrosis after myocardial infarction based on bioinformatics and animal experiments
ZHAO Wan-zhu, REN Han, WANG Shu-shu, CAI Rui, HUANG Sheng-yi, ZHANG Yuan-hong, HUANG Jin-ling
2026, 38(2): 412-424.
doi:
10.16333/j.1001-6880.2026.2.018
Abstract
(
67
)
PDF
(5405KB) (
5
)
Study on the quality marker of Lycii Cortex in the treatment of "three hypers" based on fingerprint,network pharmacology and quantitative analysis
PENG Zhi-cheng, YANG Jie, LIANG Yue-yi, HOU Xu-xuan, LI Zhen-yu, LYU Wei-sheng, CHEN Rou-shan
2026, 38(2): 425-434.
doi:
10.16333/j.1001-6880.2026.2.019
Abstract
(
75
)
PDF
(2147KB) (
8
)
Research progress on the application of
Ganoderma
polysaccharides as adjuvants in mucosal immunity
ZHAI Zhe, TAO Ling-ling, LIU Xu-han, CHENG Yong-xian
2026, 38(2): 435-442.
doi:
10.16333/j.1001-6880.2026.2.020
Abstract
(
79
)
PDF
(1161KB) (
10
)
Research progress of zebrafish model in investigating penetration through blood-brain barrier of active substances in traditional Chinese medicine
BI Wen-jie, LI Meng-jiao, HU Xiao-hui, HAN Li-wen
2026, 38(2): 443-449.
doi:
10.16333/j.1001-6880.2026.2.021
Abstract
(
68
)
PDF
(1124KB) (
4
)
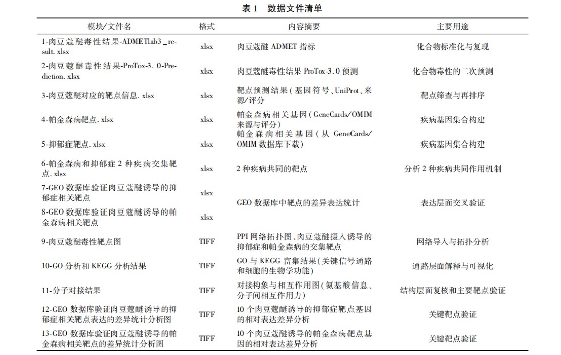
A dataset of the toxicological effects and mechanisms of myristicin intake on Parkinson′s disease and depression
WANG Xin, ZHANG Yu, YUAN Bo, DI Duo-Long
2026, 38(2): 450-453.
doi:
10.16333/j.1001-6880.2026.2.022
Abstract
(
75
)
PDF
(568KB) (
16
)
A dataset of fat-soluble antibacterial components of endophytic
Aspergillus sydowii
isolated from
Hypecoum leptocarpum
Hook.f.et Thoms.
LIN Rong, GUO Rong, DONG Lu, LI Cun-xiang, WEN Huai-xiu
2026, 38(2): 454-457.
doi:
10.16333/j.1001-6880.2026.2.023
Abstract
(
69
)
PDF
(657KB) (
6
)