Loading...
Toggle navigation
Home
About Journal
Journal Profile
Subscription
Editorial Board
Instruction
Journal
Just Accepted
Current Issue
Archive
Most Read
Most Download
Most Cited
Publication Ethics
OA policy
Contact Us
中文
Author Center
Peer Review
Editor Work
Office Work
Table of Content
28 July 2025, Volume 37 Issue 7
Previous Issue
Optimization of extraction process,structural characterization, and ameliorative effects on functional constipation of Curcumae Rhizoma polysaccharide
WANG Can-zheng, SUN Yong-fang, ZHOU Ye, REN Kun, WANG Dong-mei, PAN Ying-ni, REN Shu-meng, LIU Xiao-qiu
2025, 37(7): 1195-1207.
doi:
10.16333/j.1001-6880.2025.7.001
Abstract
(
205
)
PDF
(3133KB) (
17
)
Study on whitening activity of
Panax ginseng
fermentation broth based on AGE-RAGE/MITF-TYR signaling pathway
LIN Jia-hui, YAN Jian-gang, XIE Guo, LIU Wen-li, MEI Ao-yu, LI Xiao-min, LIU Hong-xia
2025, 37(7): 1208-1219.
doi:
10.16333/j.1001-6880.2025.7.002
Abstract
(
171
)
PDF
(2823KB) (
9
)
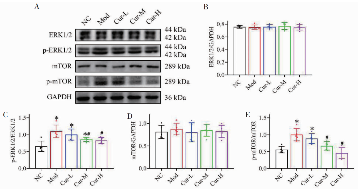
Curcumin inhibits ulcerative colitis in mice by regulating ERK1/2-mTOR pathway-mediated autophagy and apoptosis
ZHAN Hai-bing, WU Ting, LIANG Ning-juan, ZHOU Xin-bei, YUAN Hui, ZHENG Si-yu, YANG Tong-jin, DING Gang
2025, 37(7): 1220-1227.
doi:
10.16333/j.1001-6880.2025.7.003
Abstract
(
272
)
PDF
(1970KB) (
13
)
Protective mechanism of
Hippophae rhamonides
flavonoid extract on CCl4-induced acute liver injury in mice
RUAN Feng-mei, FU Wei-yang, HUANG Xiao-hong, HUA Ying-yue, HUANG Li-mei, LI Yu-feng
2025, 37(7): 1228-1235.
doi:
10.16333/j.1001-6880.2025.7.004
Abstract
(
151
)
PDF
(1718KB) (
7
)
Mechanism of capsaicin in modulating feeding behavior of CUMS-induced depressed rats
CHENG Ming, JIANG Zhao-shu, YANG Jie, CAO Feng, LUO Zhen-liang, ZHANG Zhen
2025, 37(7): 1236-1242.
doi:
10.16333/j.1001-6880.2025.7.005
Abstract
(
116
)
PDF
(2122KB) (
2
)
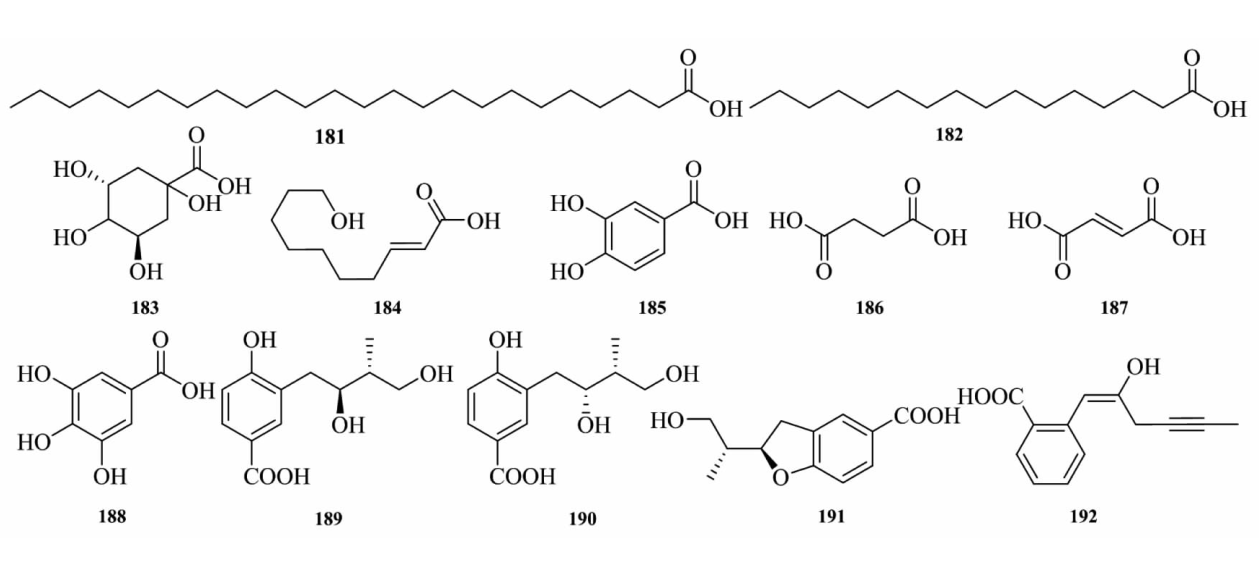
Chemical constituents from fruit hull of
Camellia oleifera
Abel.
SHU Qing, WU Ya-yu, TANG Yu-jun, YUAN Yi-fan, WANG Miao, ZHOU Guang-xiong
2025, 37(7): 1243-1251.
doi:
10.16333/j.1001-6880.2025.7.006
Abstract
(
220
)
PDF
(633KB) (
10
)
Chemical constituents from Cinnamomi Camphorae Radix and their anti-inflammatory activities
HUANG Ying, JIN Zi-yue, MA Guo-xu, RU Qing, YU De-fa, FU Zhi-wen, LUO Jiao-yang, YANG Mei-hua
2025, 37(7): 1252-1258.
doi:
10.16333/j.1001-6880.2025.7.007
Abstract
(
167
)
PDF
(690KB) (
3
)
Anti-inflammatory effects of four lupane-type triterpenoids from
Acanthopanax gracilistylus
W.W.Smith
LU Mao-fang, WU Jian, JIANG Shi-qin, LU Man-xia, YOOK Chong-soo, LEE Geon-ho, DAI Ling, LIU Xiang-qian
2025, 37(7): 1259-1266.
doi:
10.16333/j.1001-6880.2025.7.008
Abstract
(
111
)
PDF
(1265KB) (
3
)
Differences in sensory characteristics and chemical components of Coptidis Rhizoma from different cultivars and origins
RAN Ji-chun, ZHANG Xiao-mei, YANG Yong, PAN Shu-xiang, LI Shu-ya, HE Dan
2025, 37(7): 1267-1278.
doi:
10.16333/j.1001-6880.2025.7.009
Abstract
(
185
)
PDF
(1837KB) (
5
)
Quality evaluation of Epilobium hirsutum based on multi-index component quantitative combined with chemometrics,weighted TOPSIS and grey relational analysis fusion model
GUO Yan-hong, WU Min, LING Yun-zhi, ZHAO Hai, CHEN Zhi-yuan
2025, 37(7): 1279-1288.
doi:
10.16333/j.1001-6880.2025.7.010
Abstract
(
116
)
PDF
(1132KB) (
6
)
Extraction,purification and surface activity of tea saponin
JIA Lin-lin, LI Hong-an, DENG Ze-yuan, ZHANG Bing, LI Hong-yan
2025, 37(7): 1289-1297.
doi:
10.16333/j.1001-6880.2025.7.011
Abstract
(
356
)
PDF
(1913KB) (
3
)
Integration of fresh processing and processing of Citri Sarcodactylis Fructus silk based on AHP-CRITIC combined with Box-Behnken response surface method
WANG Jie, RAN Chun-ying, ZOU Yu-lin, CAI Xiao-yang, LI Min
2025, 37(7): 1298-1309.
doi:
10.16333/j.1001-6880.2025.7.012
Abstract
(
134
)
PDF
(2806KB) (
3
)
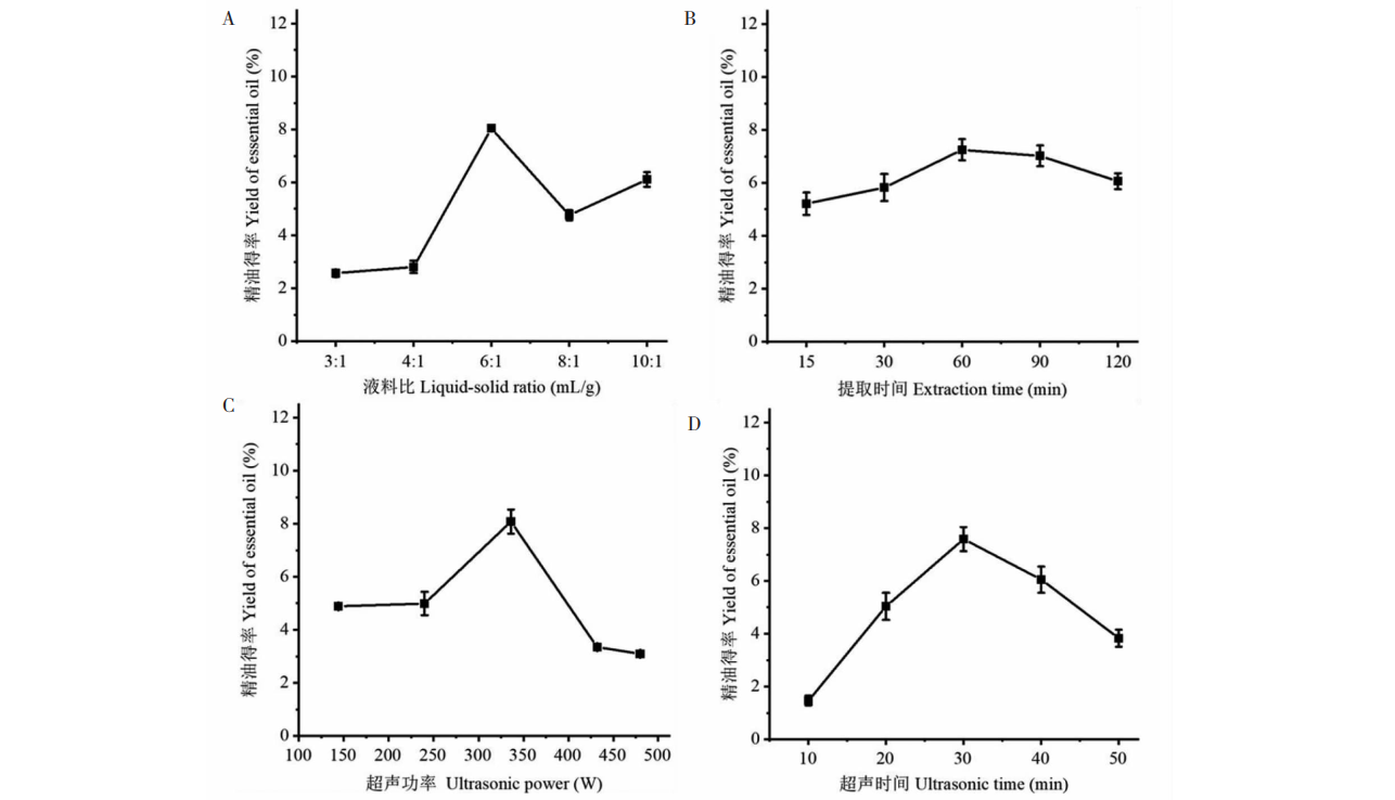
Optimization of ultrasound-assisted deep eutectic solvent extraction and the antioxidant activity of essential oil from Trichosanthes kirilowii seeds
YANG Niu-niu , XIE Zhi-feng, LYU Dan, LI Jing-yue, WANG Shu-xian, LI Jiao, LI Cong-hu, CHENG Xu
2025, 37(7): 1310-1321.
doi:
10.16333/j.1001-6880.2025.7.013
Abstract
(
141
)
PDF
(1902KB) (
9
)
Optimization of microwave-assisted cellulase extraction of polyphenols from
Moringa oleifera
seeds and its activity
RU Xin-xin, ZHAO Yi-yang, ZHANG Wan-zhong, ZHU Jian-xing
2025, 37(7): 1322-1330.
doi:
10.16333/j.1001-6880.2025.7.014
Abstract
(
125
)
PDF
(1551KB) (
7
)
Optimization of ultrasound-assisted extraction of polyphenols from
Hippophae rhamnoides
leaf by response surface methodology and its antioxidant and lipid-lowering activities
XIAO Fu-cai, XING Xiao-ke, LI Ying-kui, HUANG Fei
2025, 37(7): 1331-1340.
doi:
10.16333/j.1001-6880.2025.7.015
Abstract
(
217
)
PDF
(1445KB) (
3
)
Mechanism of Rehmanniae Radix-Salviae Miltiorrhizae Radix in the treatment of diabetic retinopathy based on network pharmacology and experimental verification
LIANG Huan, LI Huan-yu, REN Yuan, TIAN Ding, ZHANG Mei
2025, 37(7): 1341-1355.
doi:
10.16333/j.1001-6880.2025.7.016
Abstract
(
159
)
PDF
(4418KB) (
6
)
Mechanism of Salviae Miltiorrhizae Radix et Rhizoma-Astragali Radix drug pair in the treatment of polycystic ovary syndrome based on network pharmacology and animal experiments
MU Wei-lin, SHAO Xin-xin, LIU Qing-zhi, ZHANG Xia, SONG Tian-yu, GAO Peng-fei, CHEN Cong, HU Ya-jie
2025, 37(7): 1356-1366.
doi:
10.16333/j.1001-6880.2025.7.017
Abstract
(
126
)
PDF
(2941KB) (
2
)
Research progress on chemical composition and pharmacological action of
Millettia nitida
Benth.var.
hirsutissima
Z.Wei and prediction analysis of its quality markers
HE Xiao-yan, JIN Chen, ZHANG Ling
2025, 37(7): 1367-1378.
doi:
10.16333/j.1001-6880.2025.7.018
Abstract
(
165
)
PDF
(1729KB) (
2
)
Research progress on the chemical composition,biological activity and application of
Artemisia ordosica
Krasch.
WANG Yue-mei, ZHANG Hong, HONG Hai-long, XIAO Bin
2025, 37(7): 1379-1395.
doi:
10.16333/j.1001-6880.2025.7.019
Abstract
(
170
)
PDF
(2782KB) (
5
)